Читать книгу 📗 "Искусство схемотехники. Том 2 (Изд.4-е) - Хоровиц Пауль"

Рис. 7.26
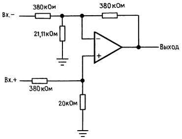
Значения резисторов выбираются так, чтобы сопротивления больших резисторов обратной связи лежали в диапазоне номиналов доступных прецизионных проволочных резисторов. При использовании резисторов с допуском 0,01 % КОСС будет около 80 дБ (68 дБ в худшем случае), если ОУ имеет большое КОСС. Для получения нулевой чувствительности к синфазным помехам нужен, как показано, только один подстроечный потенциометр. При указанных параметрах можно подстройкой свести суммарную ошибку к величине 0,05 % (чуть больше максимальной ошибки резистора). Причудливая цепь, показанная на рисунке, применена потому, что подстроечные потенциометры с малым значением сопротивления со временем могут терять настройку, и лучше обойтись без них.
Замечание о подавлении синфазной помехи переменного тока. Использование хорошего ОУ и тщательная подстройка позволяют достичь КОСС в 100 дБ и более на постоянном токе. Но проволочные резисторы, которые нужны для стабильности, имеют некоторую индуктивность, из-за которой КОСС ухудшается с частотой. Этот эффект, общий для всех схем, которые мы будем рассматривать, можно уменьшить применением безындуктивных проволочных резисторов (типа Aryton-Perry). Заметим также, чтобы получить хороший КОСС на высоких частотах, необходимо сбалансировать емкости схемы. Это может потребовать строгого зеркально-симметричного расположения элементов.
Фирма Burr-Brown выпускает ряд прецизионных дифференциальных усилителей, укомплектованных подогнанными друг к другу резисторами, в очень удобном 8-штырковом корпусе мини-DIP. ΙΝΑ 105 — усилитель с единичным усилением (максимальная погрешность коэффициента усиления ±0,01 %), входным сопротивлением 25 кОм, a ΙΝΑ 106 имеет коэффициент усиления 10 с такой же точностью и входное сопротивление 10 кОм. КОСС последнего не меньше 94 дБ, Uсдвмаксимум 100 мкВ и он устойчив при работе на емкостную нагрузку до 1000 пФ. Фирма Burr-Brown выпускает также вариант схемы, имеющей большой диапазон входного синфазного напряжения (±200 В) и описанной ниже.
Высоковольтный дифференциальный усилитель. На рис. 7.27 показан разумный способ расширения диапазона синфазного напряжения входа в схеме разностного усилителя за границы напряжения питания без соответствующего уменьшения дифференциального коэффициента усиления.

Рис. 7.27. Дифференциальный усилитель с большим допустимым синфазным напряжением, построенный на низковольтных ОУ.
U2 воспринимает синфазный сигнал, имеющийся на входе U1, и возвращает его с инверсией через R5 и R6. Так как тем самым синфазный сигнал на входах U1 и U2 полностью подавляется, то КОСС этих ОУ является несущественным. Окончательное значение КОСС этой схемы определяется точностью согласования отношений резисторов R1/R5 — R3/R6 без особых требований к точности R2 и R4.
Схема имеет диапазон синфазного входного напряжения ±200 В, КОСС-80 дБ и дифференциальный коэффициент усиления 1,0. В усилителе с единичным усилением INA117 фирмы Burr-Brown для получения большого диапазона синфазных напряжений использован другой прием, а именно резистивный делитель напряжения 200:1 для того, чтобы привести входной сигнал ± 200 В к обычному диапазону синфазного напряжения ОУ ± 10 В (рис. 7.28). Эта схема проще, чем схема на рис. 7.27, но здесь существенно хуже параметры сдвига и шумов: Uсдв = 1000 мкВ (у ΙΝΑ 105–250 мкВ), а напряжение выходных шумов (полная амплитуда в диапазоне 0,01–10 Гц) достигает 25 мкВ — против 2,4 мкВ у ΙΝΑ 105.

Рис. 7.28. Дифференциальный усилитель ΙΝΑ117 с диапазоном входного синфазного напряжения +200 В.
Увеличение входного сопротивления. Разностная схема с тщательно подстроенными значениями резисторов, казалось бы, должна дать нужные рабочие параметры, но это впечатление проходит, если посмотреть на ограничения, накладываемые на сопротивления источников. Для получения точности коэффициента усиления 0,1 % с помощью схемы рис. 7.26 сопротивление источника сигналов должно быть меньше 0,25 Ом! Более того, для получения КОСС 100 дБ внутреннее полное сопротивление источника на двух его выводах должно быть согласовано с точностью до 0,0025 Ом. Это следует из рассмотрения эквивалентной схемы (рис. 7.29).

Рис. 7.29.
Треугольниками обозначены целиком разностные усилители или вообще любые дифференциальные или измерительные усилители, а Rи1 и Rи2- эквивалентные сопротивления источника на каждом выводе. Вся схема усилителя для синфазных сигналов включает в себя эти сопротивления источника, соединенные последовательно с входными резисторами R1 и R3 (рис. 7.26 и 7.27), поэтому КОСС зависит от согласованности Rи1 + R1 с Rи2 + R3. Конечно, требования, которые предъявляются этой схемой к полному сопротивлению источника, как показано выше, оказываются слишком жесткими.
Некоторого улучшения можно добиться за счет увеличения значений резисторов, применяя Т-образную цепь для резисторов обратной связи, показанную на рис. 7.30.


Рис. 7.30. Дифференциальные усилители с Т-образными цепями, обеспечивающими большие значения полного входного сопротивления при меньших сопротивлениях резисторов обратной связи.
Этот вариант Т-образной цепи для дифференциального усилителя обсуждался в разд. 7.06 и 4.19. При обозначенных на рис. 7.30 значениях резисторов усиление дифференциального напряжения будет около 1000 (60 дБ). Для точности коэффициента усиления 0,1 % полное сопротивление источника должно быть меньше 25 Ом и согласовано (на выводах источника) до 0,25 Ом, чтобы получить КОСС 100 дБ. Это по-прежнему неприемлемые требования к источникам в большинстве применений. Например, тензодатчик имеет полное внутреннее сопротивление около 350 Ом.
Радикальное решение этой проблемы заключается в использовании повторителей или неинвертирующих усилителей для получения высокого полного входного сопротивления. Наиболее простой способ — это добавить повторители к обычному дифференциальному усилителю (рис. 7.31).

Рис. 7.31. Дифференциальный усилитель с высоким Zвх.
При получающихся колоссальных значениях входного полного сопротивления вопросы полного сопротивления нас уже не волнуют, по крайней мере на постоянном токе. На более высоких частотах снова важно иметь согласованные полные сопротивления источника для синфазных сигналов, так как входная емкость схемы в комбинации с сопротивлением источника образует делитель напряжения. Под «высокими частотами» часто имеется в виду просто частота напряжения сети, поскольку наводка синфазной помехи от сети питания схемы — это обычная неприятность; на такой частоте входная емкость в несколько пикофарад неважна.
