Читать книгу 📗 "Искусство схемотехники. Том 2 (Изд.4-е) - Хоровиц Пауль"
Выходное сопротивление разомкнутого ОУ будет наивысшим при значениях напряжения выходного сигнала, близких к нулю, поскольку выходные транзисторы работают при этом с наименьшими значениями тока. Выходное полное сопротивление растет также на высоких частотах с падением коэффициента усиления транзисторов (из-за частотной коррекции) и может слегка увеличиваться и на очень низких частотах благодаря температурной обратной связи через кристалл.
Можно легко отмахнуться от эффекта конечности выходного полного сопротивления разомкнутого усилителя, считая, что обратная связь все спишет. Но если учесть, что некоторые ОУ имеют выходное сопротивление в разомкнутом состоянии порядка сотен ом, то станет ясно, что этим пренебрегать нельзя, особенно при малых и средних коэффициентах петлевого усиления. На рис. 7.16 показаны типичные графики выходных полных сопротивлений ОУ с обратной связью и без нее.

Рис. 7.16. а — измеренные частотные зависимости полного выходного сопротивления без ОС для некоторых популярных ОУ; б — частотная зависимость полного выходного сопротивления ОУ 411 и ОР-27 при замкнутой ОС.
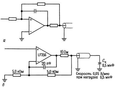
Работа на емкостные нагрузки. Конечное значение выходного сопротивления разомкнутого ОУ может явиться причиной серьезных затруднений при попытке работы на емкостную нагрузку. Это связано с запаздыванием сигнала или сдвигом фазы, вызванным комбинацией выходного сопротивления и емкостной нагрузки, подключенной на землю. Такая ситуация может привести к неустойчивости схемы с обратной связью, если значению спада усиления на 3 дБ указанной цепи соответствует достаточно низкая частота, так как появляется существенная добавка к сдвигу фазы в 90°, уже имеющемуся из-за частотной компенсации. Для примера допустим, что в качестве нагрузки для ОУ с выходным сопротивлением 200 Ом служит тридцатиметровый коаксиальный кабель. Нагрузка эквивалентна конденсатору емкостью 3000 пФ и образует RC-фильтр нижних частот с точкой, отвечающей значению —3 дБ, на частоте 270 кГц. Это намного меньше частоты единичного усиления для типичного ОУ, поэтому автоколебания будут весьма вероятны при высоком коэффициенте петлевого усиления (например, у повторителя).
Существуют два способа решения этих вопросов. Один из них состоит в добавлении последовательно выходу резистора и введении обратной связи на высоких частотах непосредственно с выхода ОУ, а на низких частотах и постоянном токе — от точки присоединения кабеля (рис. 7.17). Конкретные значения параметров, указанные на второй схеме, характерны для данного ОУ и схемы его включения и дают представление о том, какая емкость может служить нагрузкой. Но такой прием ухудшает высокочастотные характеристики, так как обратная связь на высоких частотах не влияет на сигнал на кабеле.

Рис. 7.17.
Буферные усилители мощности с единичным коэффициентом усиления. Если метод расщепления цепи обратной связи нельзя применить, то лучшее, что можно сделать, — это добавить буферный каскад сильного тока с единичным коэффициентом усиления внутрь петли (рис. 7.18).

Рис. 7.18.
Указанные на схеме устройства имеют коэффициент усиления по напряжению, близкий к единице, малое выходное сопротивление и могут дать выходной ток до 250 мА. Они не дают сколько-нибудь значительного сдвига фазы вплоть до частоты единичного коэффициента усиления fср большинства ОУ, и их можно включать в контур обратной связи без дополнительной частотной компенсации. В табл. 7.4 приведен краткий список буферных усилителей. Конечно же, эти «мощные бустеры» можно использовать для работы с нагрузками, требующими больших токов, независимо от того, есть проблемы с емкостной нагрузкой или нет. К сожалению, большинство буферных усилителей не содержат встроенных цепей ограничения по току или предотвращения теплового пробоя, поэтому их применение требует осторожности. Устройства, являющиеся исключением из этого правила и имеющие встроенную в кристалл защиту, перечислены в табл. 7.4, например, LT1010.
Заметим, что приведенный пример выглядел бы иначе, если бы кабель был включен на свое характеристическое сопротивление. Он действовал бы как чисто активное сопротивление в пределах от 50 до 100 Ом в зависимости от типа кабеля. В этом случае буферный усилитель был бы обязателен и должен был давать ток ±200 мА для создания сигнала +10 В на нагрузке с полным сопротивлением 50 Ом. Более детально этот вопрос обсуждается в разд. 13.09.
На схему из предыдущего примера не влияют выходные параметры ОУ, поскольку она работает, в сущности, на постоянном токе.
7.08. Усилители с автоподстройкой нуля (стабилизированные прерыванием)
Даже наилучшие прецизионные ОУ, обладающие малым сдвигом, не могут сравниться по этому параметру с имеющими ошеломляюще низкое Uсдв так называемыми «стабилизированными прерыванием» или «автоматически выбирающими нуль» операционными усилителями. Ирония заключается в том, что эти интересные усилители построены на КМОП-транзисторах, во всех остальных случаях отличающихся своей посредственностью в том, что касается напряжения сдвига или дрейфа. Примененный, здесь трюк состоит в том, что в кристалл встроены второй ОУ (настраивающий нуль), а также несколько аналоговых МОП-ключей и запоминающих погрешность сдвига конденсаторов (рис. 7.19).

Рис. 7.19. Стабилизированные прерыванием ОУ типа 7650.
Основной ОУ действует как обычный несовершенный усилитель. Работа нуль-усилителя состоит в отслеживании входного сдвига основного ОУ и подстройке по мере необходимости медленно изменяющегося корректирующего сигнала с тем, чтобы попытаться привести входной сдвиг точно к нулю. Поскольку нуль-усилитель сам имеет ошибку сдвига, имеется еще один цикл работы, во время которого нуль-усилитель корректирует собственное напряжение сдвига.
Итак, цикл автоподстройки нуля протекает следующим образом: (а) нуль-усилитель отключается от входа, его входные клеммы закорачиваются, а выход соединяется с C1, конденсатором, хранящим корректирующий сигнал; при этом сдвиг нуль-усилителя становится равным нулю; (б) вход нуль-усилителя подключается ко входу схемы, а выход — к конденсатору C2, хранящему корректирующий сигнал основного усилителя; теперь становится равным нулю сдвиг основного усилителя. Аналоговые МОП-ключи управляются встроенным в кристалл генератором с типичным значением частоты в несколько сотен герц. Конденсаторы хранения напряжения ошибки имеют типичное значение емкости 0,1 мкФ и в большинстве случаев являются навесными компонентами; фирмы LTC, Maxim и Teledyne выпускают ряд удобных усилителей с автоподстройкой нуля, в которых дискретные конденсаторы встроены прямо в корпус ИМС.
ОУ с автоматической настройкой нуля наилучшим образом делает то, для чего он и был сконструирован, а именно: обеспечивает значения Uсдв (и температурного коэффициента) в пять раз лучшие, чем у наилучших прецизионных биполярных ОУ (см. табл. 7.2). Более того, они делают это, полностью сохраняя скорость и полосу пропускания ОУ, в отличие от применявшихся ранее синхронных усилителей, которые также называли «усилители с прерыванием», но которые имели полосу пропускания, ограниченную долями частоты таймера прерывателя (см. ниже).
