Читать книгу 📗 "Энциклопедия радиолюбителя - Пестриков Виктор Михайлович"
19.4. Электромузыкальный инструмент на операционном усилителе К140УД1Б
Описание схемы
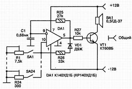
Использование особенностей конструкции ОУ позволяет построить электромузыкальные инструменты (ЭМИ) различной сложности. Схема простейшего музыкального инструмента на ОУ приведена на рис. 19.7.

Рис. 19.7. Принципиальная схема электромузыкального инструмента на операционном усилителе К140УД1Б
Он состоит из импульсного низкочастотного генератора на микросхеме DA1 и усилителя звуковой частоты на транзисторе VT1, нагрузкой которого является электродинамическая головка ВА1. Генератор собран по мостовой схеме. Напряжение на выходе микросхемы DA1, благодаря положительной обратной связи, образованной резисторами R25, R26, скачком переключается между двумя уровнями. Переключение происходит в момент, когда напряжения на входах ОУ равны. Диапазон рабочих частот генератора задается конденсатором C1. При положительном выходном напряжении C1 заряжается через резистор R25. Как только напряжения на входах 9 и 10 сравниваются происходит переключение ОУ в противоположное состояние. Напряжение на выходе 5 становится отрицательным и конденсатор С1 разряжается через резистор R25. И так при каждом равенстве напряжений на входах ОУ происходит переключение генератора. Изменение частоты генератора происходит при подключении к входу 10 клавишами S1…S24 подстроечных резисторов с разным сопротивлением. Для устранения характерных щелчков в громкоговорителе во время пауз включен диод VD1. Выходной каскад музыкального инструмента выполнен по схеме транзисторного ключа, так как ОУ работает в импульсном режиме. Питание инструмента осуществляется от блока питания, собранного по схеме рис. 19.2.
Детали
Сердце музыкального инструмента — ОУ К140УД1Б может быть заменен на КР140УД1Б (рис. 19.8).

Рис. 19.8. Внешний вид ОУ К140УД1Б (а) и КР140УД1Б (б) и их принципиальная схема (в) (в скобках номера выводов КР140УД1Б)
Вместо транзистора КТ608Б могут быть использованы КТ601…КТ603, КТ801 с любым буквенным индексом. Диод VD1 серии Д9, Д18. Постоянные резисторы типа МЛТ-0,125, подстроечные — СПЗ-16. Конденсатор С1 неполярный типа КМК. Динамическая головка любая мощностью 0,1…0,5 Вт.
Детали ЭМИ собираются на небольшой печатной плате из фольгированного стеклотекстолита толщиной 1,5…2 мм. Подстроечные резисторы R1…R24 располагаются на отдельной печатной плате размером 195x20 мм. Электронный инструмент изготовляют в виде пианино или используют имеющееся игрушечное пианино. Устройство клавиатуры пианино представлено на рис. 19.9.

Рис. 19.9. Устройство клавиатуры электромузыкального инструмента на операционном усилителе:
1 — корпус ЭМИ; 2 — клавиша; 3 — ось крепления клавиши; 4 — соединительные провода; 5 — стойка; 6 — контактная пара
В качестве контактных пар под клавишами используются контакторы от вышедших из строя электромагнитных реле. На задней панели пианино устанавливается динамическая головка и гнездо для подключения источника питания. Настраивают ЭМИ с помощью камертона, вращая подвижный контакт подстроечного резистора, добиваются звука необходимой тональности.
19.5. Операционные усилители в радиоприемных устройствах
Описание схемы на К140УД1А
Использование операционных усилителей в радиоприемниках позволяет создавать устройства с высокой чувствительностью, благодаря их сравнительно высокому коэффициенту усиления. На рис. 19.10 представлена схема миниатюрного радиоприемника на одном операционном усилителе типа К140УД1А.

Рис. 19.10. Принципиальная схема радиоприемника на одном операционном усилителе
Приемник рассчитан на прием мощных средневолновых радиостанций, расположенных от места приема на расстоянии до 100 км. Операционный усилитель в представленной схеме выполняет сразу несколько функций: усиливает колебания высокой частоты, детектирует их и усиливает сигнал звуковой частоты. Выделенный колебательным контуром L1, С1 радиочастотный сигнал через катушку связи L2 подается на вход операционного усилителя DA1. Режим работы операционного усилителя DA1 определяется резистором R1. С выхода операционного усилителя, вывод 5, сигнал звуковой частоты через конденсатор С3 подается на наушники BF1. Имеющийся в схеме конденсатор С2 служит для перевода одного из каскадов операционного усилителя в режим детектирования. Конденсатор С5 подключается в случае возбуждения радиоприемника.
Детали
В приемнике используются миниатюрные конденсаторы и резисторы. Конденсатор переменной емкости С1 можно взять от любого карманного приемника, с соответствующими пределами изменения емкости. В магнитной антенне используется ферритовый стержень прямоугольного сечения 15x3 мм и длиной 55 мм марки 400НН. Для СВ катушка L1 содержит 92 витка, a L2 — 5 витков провода ПЭЛ 0,15 намотанных виток к витку на бумажной гильзе, свободно перемещающейся по ферритовому стержню. Для прослушивания радиопередач используются стереонаушники подобные тем, что подключаются к плейерам. Вместо стереонаушников при необходимости можно подключить микротелефон типа ТМ-2М или капсюль ДЭМШ-1 А. В качестве источника питания радиоприемника используется батарея типа «Крона».
Детали приемника размещаются на небольшой печатной плате из фольгированного стеклотекстолита толщиной 1 мм, которая вместе источником питания помещается в пластмассовую коробочку (рис. 19.11). Налаживание радиоприемника заключается в подборе сопротивления резистора R1 в пределах 1… 1,8 МОм, при котором приемник имеет максимальную громкость звучания.

Рис. 19.11. Печатная плата (а) и монтаж на ней деталей (б) радиоприемника на операционном усилителе
Описание схемы на К157УД2
Промышленность выпускает микросхемы, которые в одном корпусе содержат два операционных усилителя, в частности К157УД2. Хотя микросхема предназначена для низкочастотных устройств, она неплохо работает в радиоприемниках прямого усиления на СВ и ДВ и, что очень важно, при низком напряжении питания 2…3 В. Это позволяет построить миниатюрный радиоприемник, который не нуждается в предварительном макетировании. Схема такого приемника приведена на рис. 19.12.

Рис. 19.12. Принципиальная схема радиоприемника на микросхеме К157УД2
Для простоты приемник имеет фиксированную настройку на одну радиостанцию, наиболее лучше слышимую в данной местности. Можно конечно ввести и плавную настройку на радиостанцию, установить конденсатор переменной емкости, как в предыдущей конструкции приемника, но тогда габариты приемника возрастут. Ток, потребляемый приемником, составляет около 3 мА.
