Читать книгу 📗 "Энциклопедия радиолюбителя - Пестриков Виктор Михайлович"
Величина тока может колебаться в пределах 20…50 мКА. Контроль этого тока проводят по микроамперметру РА1. Регистрация изменения тока, связанного с эмоциональным возбуждением, производится микроамперметром РА2, включенным по мостовой схеме, а также может проводиться по самописцу, подключенному к разъемам Х3 и Х4. Для питания прибора можно использовать отдельный блок питания на 9 В или гальванические элементы, например, 6 штук элементов 373.
В приборе используются такие радиодетали: микроамперметры PA1 — М494 на 100 мкА, РА2 — М592 на 50 мкА с нулем по середине шкалы. Можно использовать и другие измерительные приборы с током полного отклонения стрелки 100 мкА. Транзистор VT1 типа МП39…МП42 или любой исправный транзистор прямой проводимости с обратным током коллектора не более 5 мкА. Постоянные резисторы типа MЛT, переменные резисторы любого типа, желательно с обратной логарифмической зависимостью (В).
Все детали прибора монтируются в металлическом корпусе размером 80x120x250 мм (рис. 10.10). Транзистор VT1 вместе с постоянными резисторами монтируют на монтажной планке, к контактам которой припаивают также концы изолированных проводов, идущих от приборов РА1, РА2, переменных резисторов Rl, R5 и разъемов для подключения электродов, самописца и блока питания.
Рис. 10.10. Общий вид эмоциометра и установка электродов на руке
Электроды представляют собой металлические диски диаметром 10…20 мм и толщиной 2…5 мм, которые вырезают из листа цинка, серебра или посеребренной фольги. Диски амальгируют, покрывают пастой из каолина, замешанного на насыщенном растворе сернокислого цинка. Каолин можно купить в аптеке. После этого электроды обматывают марлей смоченной в физиологическом растворе. Для приготовления физиологического раствора берут стакан воды и размешивают в нем столовую ложку обычной пищевой соли.
Эмоциональную устойчивость человека с помощью данного прибора определяют следующим образом. Испытываемого устраивают в — лежачее или сидячее положение в затемненной комнате. Электроды смачивают в физиологическом растворе и закрепляют на руке бинтом. С помощью переменного резистора R5 стрелку прибора РА2 устанавливают на «0». Переключателем SA1 устанавливают определенную чувствительность прибора. Чувствительность прибора наибольшая, когда контакты переключателя SA1 замкнуты, то есть резистор R4 закорочен. При разомкнутых контактах SA1 чувствительность прибора уменьшается в 5 раз. Когда все настройки произведены, то через 1–2 минуты после появления раздражителя, стрелка прибора РА2 начинает смещаться на некоторую величину, а самописец фиксировать время реакции человека на раздражитель. Раздражителем при испытаниях может быть свет, звук, прикосновение к телу, а также устные вопросы к испытываемому, носящие провокационный характер. Если у человека хорошая эмоциональная устойчивость, отклонения стрелки будут незначительными, а самописец будет чертить плавную кривую без пиков.
По существу данный прибор представляет собой простейший вариант «детектора лжи». Если составить определенным образом ряд вопросов к испытываемому и попросить его давать однозначные ответы «да» или «нет» на задаваемые вопросы, то в результате самописец начертит соответствующую кривую. Расшифровка такой кривой заключается в выявлении на кривой всплесков (пиков или горбов) и сопоставлении их со временем задавания вопросов. По известному времени и определяют вопросы, которые вызвали раздражение и заставили задуматься испытываемого. Характер вопросов, вызвавших раздражение и позволяет сделать соответствующий вывод о причастности или непричастности человека к какому-нибудь делу.
Шаг 11
Реле времени и сторожевые устройства
Реле времени, как известно, используют для автоматического отсчета интервалов времени, такое устройство полезно иметь в быту, особенно на кухне, при изготовлении различных блюд. Простейшее сторожевое устройство призвано оградить дачный участок или дом от незванных гостей. Устройства не содержат дефицитных деталей и могут быть изготовлены при желании самостоятельно.
11.1. Реле времени
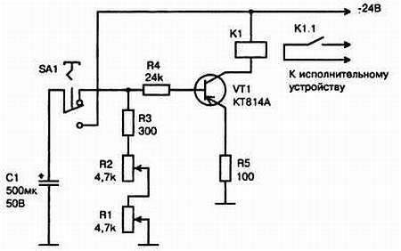
Реле времени, схема которого изображена на рис. 11.1, собрано на одном мощном кремниевом транзисторе типа КТ814А. Вместо указанного на схеме типа транзистора VT1 можно использовать КТ818 с любой буквой, а также старого типа, например, П202 или П213. Установку выдержки времени производят с помощью резисторов R1 и R2, при этом выдержки времени получаются от 1 до 60 секунд.
Рис. 11.1. Принципиальная схема реле времени
Устройство работает следующим образом. После нажатия кнопки SA1 происходит заряд конденсатора С1 до величины напряжения источника питания. Отжатие кнопки приводит к разряду конденсатора С1 на цепь, состоящую из резисторов R1…R4, участка транзистора база-эмиттер и резистора R5. И как видно из схемы время разряда определяется указанными элементами. Разрядный ток конденсатора, протекающий через транзистор, вызывает увеличение тока коллектора и приводит к срабатыванию реле К1, контакты которого включают сигнал, извещающий о начале установленного интервала времени. По прошествии установленного интервала времени ток разряда конденсатора уменьшается, что приводит к уменьшению коллекторного тока транзистора и возвращению реле в исходное состояние. В схеме резистор R2 обеспечивает выдержку 1…10 с, R1 — свыше 60 с. Если подобрать сопротивления, входящих в схему резисторов, то можно получить другие необходимые интервалы времени. Реле К1 типа РЭС-10 (паспорт РС4.524.302) с током срабатывания 22 мА и рабочее напряжение 24…36 В. Кнопка SA1 может быть любого типа, лишь бы устройство замыкания контактов отвечало схеме реле. Налаживание устройства заключается в установке тока срабатывания реле изменением резисторов, входящих в схему. Перед наладкой реле делают круглые шкалы для переменных резисторов R1 и R2, на которых в процессе налаживания наносят времена выдержек.
11.2. Сторожевое устройство с датчиком в виде провода
Данное сторожевое устройство относится к контактному типу. Оно срабатывает при размыкании контактов, устанавливаемых на охраняемом объекте. В данном случае на вход устройства XS1 подключена тонкая проволока, которая проложена вокруг объекта. При обрыве проволоки происходит срабатывание реле K1, контакты КМ которого и включают сигнализирующее устройство. Схема сторожевого устройства приведена на рис. 11.2. Монтаж устройства несложен и производится на монтажной планке. Все устройство помещается в корпус, в котором имеется отсек питания и гнезда SA1 для подключения охранного провода.
Рис. 11.2. Принципиальная схема сторожевого устройства с датчиком в виде провода
Налаживание сторожевого устройства заключается в установке переменным резистором R1 тока срабатывания реле, когда не подключен охранный проводник. Реле К1 может быть типа РЭС-10 (паспорт РС4.524.300) или ему подобное на рабочее напряжение 7… 15 В. В качестве датчика, сигнализирующего об опасности, можно использовать систему контактов, которые замыкаются при надавливании на них. Контакты можно установить, к примеру, на стекле двери, а в качестве сигнализатора использовать электрический звонок, подключенный к срабатывающим контактам реле. Если стекло разбить, контакты разомкнутся, сработает реле и зазвенит звонок.
