Читать книгу 📗 "Энциклопедия радиолюбителя - Пестриков Виктор Михайлович"
12.2. Приемник КВ
Приемники для КВ в настоящее время строят, в основном, по супергетеродинной схеме, в меньшей мере по схеме прямого усиления с положительной обратной связью. Связано это в первую очередь с тем, что обеспечить необходимую избирательность с помощью одного входного контура приемника прямого усиления не удается. Невзирая на это, осуществить прием мощных КВ станций на приемник, сделанный и без обратной связи, можно. На рис. 12.2 приведена схема приемника для приема волн 25…49 м.
Катушки L1 и L2 содержит по 13 витков провода ПЭЛ-1 0,7, намотанных на каркасе диаметром 15 мм без сердечника в одном направлении. На каркасе катушки размещены друг от друга на расстоянии 5 мм. Дроссель L3 намотан проводом ПЭЛ-1 0,18 в один слой виток к витку по длине корпуса постоянного резистора типа ВС-0,5 сопротивлением не менее 100 кОм.
Рис. 12.3. Принципиальная схема сверхрегенеративного радиоприемника для приема УКВ ЧМ
Собирают и монтируют приемник в небольшом корпусе с использованием проволочного монтажа на планке с контактами. Для хорошей работы приемника необходимы внешняя антенна, длиной несколько метров, и заземление. Налаживание приемника производят подбором сопротивления резистора R1 по максимальной громкости принимаемой станции, для удобства его можно заменить переменным резистором.
12.3. Сверхрегенеративный приемник УКВ
На одном транзисторе можно собрать приемник для приема станций популярного сейчас УКВ диапазона. В приемнике, схема которого приведена на рис. 12.3, использован сверхрегенеративный детектор.
Рис. 12.3. Принципиальная схема сверхрегенеративного радиоприемника для приема УКВ ЧМ
Сверхрегенеративный приемник известен давно и благодаря тому, что позволяет получить достаточно высокую чувствительность при простоте схемы, пользуется популярностью у радиолюбителей. Основной его недостаток — сравнительно низкая избирательность, а отсюда — плохая помехозащищенность. Но для диапазона УКВ подходит, так как здесь станций немного и поэтому удается получить неплохой прием радиостанций как в отечественном диапазоне, так и иностранном.
Приведенная схема имеет некоторые отличия от классического сверхрегенератора. Она отличается способом получения и подачи на базу транзистора колебаний экспоненциальной формы, обеспечивающих генерацию «вспышек» высокочастотных колебаний. Это достигается использованием базовой RC-цепи, R1, R2, С4. Сразу после включения питания переход база-эмитгер транзистора VT1 имеет большое сопротивление. Такое положение продолжается до момента, пока напряжение на конденсаторе С3, заряжающемся от источника питания через резисторы R1, R2, не достигнет порога открывания транзистора.
После достижения транзистором некоторого порога усиления начинается генерация высокочастотных колебаний. Ток, проходящий через переход база-эмиттер, разряжает конденсатор С4 и процесс повторяется снова. Как видно, частота «вспышек» высокочастотных колебаний прямо зависит от напряжения питания.
В приемнике уровень режима сверхрегенеративного приема регулируется изменением емкости подстроечного конденсатора С2. Максимальную чувствительность приемника устанавливают изменением сопротивления резистора R1. Катушки L1 и L2 намотаны проводом ПЭЛ 0,8 на расстоянии друг от друга 3…4 мм на пластмассовом каркасе диаметром 6 мм и содержат 8,5 витков и 2,5 витка соответственно.
Дроссели L3, L4 и L5 содержат по 7…8 витков провода, намотанных виток к витку на таких же каркасах и таким же проводом, что и контурные катушки. Катушки индуктивности необходимо сделать очень аккуратно, так как от этого зависит качество приема. Конструкция приемника может быть аналогична вышеприведенным приемникам. В качестве антенны лучше взять телескопическую антенну от портативного приемника, что даст возможность улучшить прием, подобрать необходимую длину антенны. Для получения громкоговорящего приема радиостанций можно присоединить к приемнику усилитель звуковой частоты. Схема и конструкция более совершенного приемника, имеющего УКВ диапазон, приведена ниже.
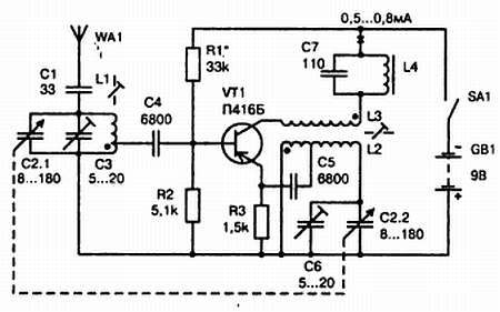
12.4. Коротковолновый конвертор
Конвертор представляет собой небольшую приставку, с помощью которой на радиоприемник, имеющий диапазоны длинных или средних волн, можно принимать радиостанции, работающие на коротких волнах. Принципиальная схема конвертора приведена рис. 12.4. Конвертор позволяет принимать радиостанции, работающие в диапазоне 19…49 м. Это по существу преобразователь высокой частоты в промежуточную. Работать он может как с супергетеродинными, так и радиоприемниками прямого усиления, имеющими диапазон СВ. Принятый антенной сигнал радиостанции коротких волн поступает на контур L1, С2, С3 и через отвод катушки L1 и разделительный конденсатор С4 поступает на преобразователь частоты. Преобразователь содержит один транзистор, который построен по схеме самовозбуждения. Транзистор соединяет в себе функции смесителя и гетеродина. Гетеродинная часть собрана по схеме с индуктивной обратной связью. Здесь катушка L3 индуктивно связана с контуром L2, С6, С2.2. Настройка входного и гетеродинного контуров на необходимую частоту осуществляется сдвоенным блоком конденсаторов С2.1 и С2.2. Напряжение принятого сигнала поступает на базу транзистора VT1, а напряжение гетеродина — на эмиттер. Вследствие преобразования двух частот на фильтре L4, С7, на нагрузке каскада, выделяется новая преобразованная частота, лежащая в диапазоне средних волн, в данном случае 1 МГц.
Необходимый режим работы транзистора устанавливают подбором резистора R1. Антенной конвертора может служить любой многожильный изолированный провод длиной 1…1,5 м или небольшая телескопическая антенна, прикрепленная к его корпусу.
Рис. 12.4. Принципиальная схема конвертора для приема радиостанций в диапазоне коротких волн
Схема конвертора не содержит дефицитных деталей. Катушки приставки — самодельные. Катушки L1 и L2 наматываются на стандартных малогабаритных каркасах диаметром 7 мм с подстроечными сердечниками 100НН и содержат по 12 витков провода ПЭВ-1 0,41 с отводами от 3 витка. Начало намотки катушек на схеме обозначены точкой. Катушка связи L3 содержит 2…3 витка ПЭЛШО 0,25 и наматывается поверх L2 между ее началом и отводом. Катушка фильтра промежуточной частоты L4 намотана на картонном каркасе, размещенном на отрезке ферритового стержня с магнитной проницаемостью 400НН, длиной 20…25 мм и диаметром 8 мм. Катушка L4 содержит 60 витков провода ПЭЛШО 0,18…ПЭЛШО 0,25. Конструкция катушек конвертора представлена на рис. 12.5.
Рис. 12.5. Конструкция входной (а) и гетеродинной (б) катушек индуктивности коротковолнового конвертора
Для монтажа деталей конвертора используется печатная плата. Корпус приставки склеивают дихлорэтаном из пластмассы толщиной 2 мм. В корпусе следует предусмотреть отсек для подключения элементов питания. Налаживание конвертора начинают с установки коллекторного тока транзистора VT1. В цепь коллектора (на схеме показана крестиком) включают миллиамперметр. Изменением величины сопротивления резистора R1 устанавливают ток 0,5…0,8 мА. Далее в корпусе закрепляют: плату, конденсатор переменной емкости, выключатель и телескопическую антенну. Когда приставка собрана, производят настройку ее катушек. Настраивают средневолновой приемник на частоту 1 МГц. Приставку располагают возле магнитной антенны приемника, подключают антенну и включают ее питание. Вращая ось конденсаторов переменной емкости приставки, прослушивают станции.
