Читать книгу 📗 "Энциклопедия радиолюбителя - Пестриков Виктор Михайлович"
11.3. Сторожевое охранное устройство с контактными датчиками
Простое сторожевое устройство охранной сигнализации с использованием датчиков, в роли которых используются микропереключатели типа МП-I, которые размыкаются при надавливании на них, приведено на рис. 11.3. В это время срабатывает реле К1 и своими контактами включает систему сигнализации, сирену или звонок. Датчики устанавливаются на окнах, дверях жилых и служебных помещений. Они крепятся к стеклу со стороны выключающей кнопки. В устройстве могут быть использованы реле К1 типа РЭС-10 или РЭС-15. В схеме транзистор VT1 можно взять любой, в зависимости от типа его проводимости необходимо соответствующим образом подключать питание. Питается устройство от любого источника с напряжением от 9 до 18 В. Монтаж устройства может быть проволочным или с использованием печатной платы. В табл. 11.1 приведены основные характеристики микропереключателей типа МП.
Рис. 11.3. Принципиальная схема сторожевого охранного устройства с контактными датчиками
Минимальная величина коммутируемого напряжения для МП-1…МП-11 в пределах 3 В, для МП-12 в пределах 0,5 В. Меньшая величина напряжения недопустима, т. к. контакт будет ненадежен.
Полное сопротивление контактной пары не более 0,05 Ом. Частота коммутируемого переменного тока 50…400 Гц.
Время срабатывания контактов не более 0,01 с.
Микропереключатель МП-12 предназначен для коммутации постоянного и импульсного напряжений. Частота повторения импульсов не более 500 Гц.
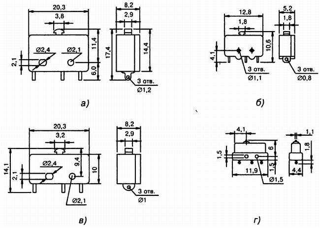
Внешний вид переключателей типа МП (к табл. 11.1)
11.4. Секретный замок
Секрет открывания этого замка основывается на том, что для его открытия необходимо знать величину сопротивления резистора, подключенного к гнездам многоконтактного разъема XS1 (рис. 11.4). В схеме используется реле РЭС-10 (паспорт РС4 524.302). Конструктивно ключ ХР1 представляет собой штепсель от многоконтактного разъема, к которому припаян резистор. Транзистор VT1 может быть любого типа. Налаживание заключается в подборе значений резисторов R1 и R2, при которых происходит срабатывание реле К1.
Рис. 11.4. Принципиальная схема секретного замка
11.5. Электронный камертон
Электронный камертон, схема которого дана на рис. 11.5, может быть использован для настройки музыкальных инструментов и на уроках пения. В основе конструкции лежит схема генератора звуковой частоты на одном транзисторе с автотрансформаторной связью. При нажатой кнопке SA1 камертон вырабатывает звуковые колебания, высота тона которых устанавливается переменным резистором R1. Резистор R1 позволяет установить диапазон частот около одной октавы. В качестве катушки индуктивности L1 можно использовать первичную обмотку выходного трансформатора, имеющего сечение сердечника около 1,5 см2 от любого радиоприемника. Главное, чтобы катушка содержала около 3000 витков провода ПЭВ 0,08…0,12 и отвод от средней точки. Трансформатор используется в конструкции без сердечника. Для понижения частоты генерируемых колебаний увеличивают емкость конденсатора С2 или вводят в катушку железный сердечник. Уменьшение емкости С2 приводит к повышению генерируемой частоты. В устройстве может быть использован любой маломощный германиевый транзистор типа МП39…МП42Б. Громкоговоритель желательно взять высокоомный типа 0.1ГД-13 с сопротивлением звуковой катушки 60 Ом, в противном случае можно использовать телефонный наушник ДЭМ-4М. Камертон собирается в пластмассовом корпусе, в котором наружу выведена кнопка включения питания и ось переменного резистора с одетой на нее ручкой. Габариты устройства определяются размерами применяемых деталей.
Рис. 11.5. Принципиальная схема электронного камертона
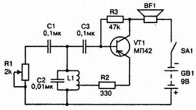
11.6. Имитатор соловьиных трелей
Для озвучивания игрушек и различных сцен в самодеятельных спектаклях может пригодиться имитатор пения соловья. Основу схемы имитатора составляет блокинг-генератор, собранный на одном транзисторе типа МП42Б, который имеет две цепи положительной обратной связи (рис. 11.6). Как видно из схемы одна цепь, определяющая период повторения трелей, включает резисторы R1, R2 и конденсатор C1, другая — определяет частоту основного тона и включает катушку индуктивности L1 и конденсатор С3. Желаемое звучание устанавливается переменным резистором R1, имеющим линейный закон изменения сопротивления и изменением емкости конденсатора С1 (0,022…0,047 мкФ). Тон звучания подбирается изменением емкости С3 (4,7…33 мкФ). Подбором значения резистора R3 устанавливают рабочую точку транзистора VT1 и реальность воспроизводимого звука.
Сопротивление этого резистора зависит от параметров применяемого транзистора и находится в пределах 3,3…10 кОм. Если необходимо длительное звучание трели, то емкость конденсатора С2 в этом случае 2200 мкФ. Громкоговоритель и выходной трансформатор Т1 могут быть взяты от любого малогабаритного радиоприемника. Для катушки индуктивности L1 можно использовать одну из обмоток согласующего трансформатора того же приемника. Имитатор собирается в деревянном или пластмассовом корпусе, габариты которого зависят от размеров применяемых радиодеталей.
Рис. 11.6. Принципиальная схема имитатора соловьиных трелей
Шаг 12
Простые радиоприемники
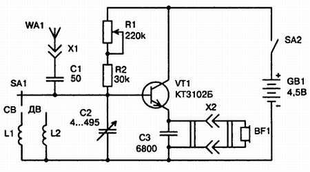
12.1. Приемник СВ и ДВ
Особенностью приемника на одном транзисторе является то, что при выключенном питании он работает как детекторный. В этом случае эмиттерный переход транзистора выполняет роль детектора. Это очень удобно, если проводите время на даче или в лесу и нет батареек. В случае подключения к приемнику батарейки, транзистор выполняет еще одну функцию — усилителя звуковой частоты. Дальнобойность приемника напрямую зависит от параметров внешней антенны и качества изготовления катушек индуктивности, в частности, от их добротности. Как сделать внешнюю антенну, рассказано в разделе 26.1 этой книги. Схема приемника приведена на рис. 12.1.
Рис. 12.1. Принципиальная схема радиоприемника с транзисторным детектором для приема радиовещательных станций СВ и ДВ
В приемнике может быть применен любой исправный германиевый или кремниевый транзистор, но лучше использовать транзистор КТ3102Б. Режим его работы устанавливается изменением сопротивления резистора R1 до получения максимума громкости принимаемой радиостанции. Катушки индуктивности могут иметь различную конструкцию. Наиболее простая конструкция представляет каркасы из пластмассы или картона диаметром 20 мм и длиной 40 мм, на которых проводом ПЭЛ 0,15…0,25 намотано 80 витков для СВ (L1) и 310 витков для ДВ (L2). Катушку СВ желательно намотать виток к витку, а ДВ можно внавал. В связи с тем, что катушки без сердечников, подгонку их индуктивности можно осуществить, если часть витков катушки (примерно 1/3 от общего количества витков) намотать на подвижном небольшом каркасе, перемещающемся по основному каркасу. Переключатель диапазонов SA1 любого типа. Наушники высокоомные, с сопротивлением катушек 1200 Ом или 2200 Ом. Приемник собирается в пластмассовом или деревянном корпусе, размеры которого зависят от габаритов используемого конденсатора переменной емкости. Монтаж радиокомпонентов приемника можно сделать на монтажной планке.
